Dining Table Management Structure

Managing dining tables involves setting up your dining areas, service flows, and hospitality types. It also involves setting up your POS terminals and designing your start-up view, and the look of the Sales POS. You create new menu profiles and interface profiles or change the ones that come with the demo data.

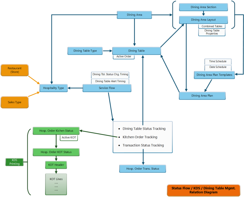
Service flow/KDS/Dining Table Management relational diagram

The following diagram explains the relations of the database tables involved in dining table management and how they connect to the KDS setup.