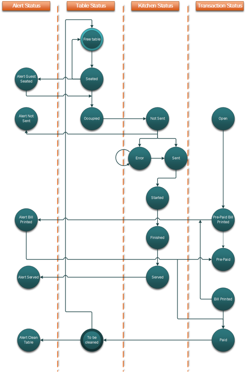
The Dining Table Status Cycle Diagram

The following diagram shows the statuses a dining table can go through.

Note: The kitchen status is more complicated than is shown in the diagram, as it represents the KOT that is active at the time. If all KOTs are served but there are still items that have not been sent to the kitchen and should be, the kitchen status is Not Sent.